Research Overview
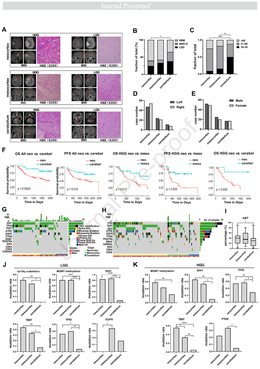
The human cerebral cortex develops through three stages: paleocortex, mesocortex, and neocortex, gradually shaping higher neurological functions. Decades of clinical experience have shown that gliomas from the neocortex (frontoparietal temporo-occipital origin) have different clinical and prognostic characteristics than those from the mesocortex (insular cingulate gyrus origin) and the inferior colliculus. Therefore, the authors propose the scientific hypothesis that "gliomas of different cortical developmental origins have distinctive clinical features and genetic mutational differences".
The study was the first to analyze the prognosis and mutation of gliomas of different cortical origins with the help of the National Medical Center for Neurological Diseases (Xuanwu Hospital) Neurosurgery Glioma Database, Cell & Molecular Biology Laboratory. One hundred and eighty glioma patients with location, molecular pathology and prognosis information were selected from Xuanwu Hospital during 10 years, including 101 glioma patients from neocortex, 45 from ancient cortex and 34 from cerebellum. The results suggest that patients with gliomas of cerebellar origin have a younger age profile and lower grade characteristics. The overall survival (OS) and progression-free survival (PFS) of high-grade gliomas of neocortical origin (HGG) were significantly shorter than those of high-grade gliomas of intermediate cortical origin. And it corresponds to higher mutation rate of human telomerase promoter (hTERT promoter) (p<0.05). Gliomas of episodic neocortical origin had shorter OS and PFS compared with those of cerebellar origin, corresponding to higher frequencies of MGMT promoter methylation, IDH1, TP53, hTERT and PTEN mutations in high-grade gliomas (HGG); and higher frequencies of 1p/19q co-deletion, MGMT promoter methylation, IDH1, hTERT and EGEN mutations in low-grade gliomas, TP53, hTERT and EGFR gene mutations in low-grade gliomas (p<0.05).
This study is the first to demonstrate the clinical features and mutational heterogeneity of gliomas of different cortical developmental origins, revealing the molecular mechanisms hidden behind the clinical features of tumors of different cortical origins, and providing a theoretical basis for individualized treatment of malignant gliomas.


First Author: Cheng Yeh
Department of Neurosurgery, Xuanwu Hospital
D., Attending Physician
Attending Physician, Department of Neurosurgery, Xuanwu Hospital, Capital Medical University. He is an organizing member of the Party Branch of the Department of Neurosurgery. He is a member of the Cranial Base Surgery Section of the European American Medical Association. He graduated from Baiqiu'en School of Medicine of Jilin University and received his PhD from Harvard Medical School. He is the recipient of the National Natural Science Foundation of China Youth Fund, Beijing Science and Technology Rising Star, Beijing Medical Management Center "Innovation Dream Workshop", Jilin Province Excellent Doctoral Dissertation, and was appointed by Xuanwu Hospital as "Hui Zhi Talent". His research interests: precision diagnosis and individualized targeted therapy of neurological tumors.
Any use of this site constitutes your agreement to the Terms and Conditions and Privacy Policy linked below.
A single copy of these materials may be reprinted for noncommercial personal use only. "China-INI," "chinaini.org" are trademarks of China International Neuroscience Institute.
© 2008-2021 China International Neuroscience Institute (China-INI). All rights reserved.