1. Facial Muscles Self-massage Method
This is the practice of pressing and rubbing your skin and underlying muscles. It has many physical and mental benefits. You can Self-massage the facial muscles of the Occipital frontalis muscle, the levator labii superioris muscle, the orbicularis oculi muscle, the zygomaticus muscle, the orbicularis oris muscle, and the depressor labii inferioris muscle 4 times/day, 5min/time. You should repeat each action 5 times.

◆ The occipitofrontalis muscle
Use your thumb or index finger pulps to gently massage the occipitofrontalis muscle, from the brow arch to the top of the head, and then from the top of the head to the brow arch. You can gently push and pull the muscle from the brow arch to the hairline on the top of the head or rub it slowly.
◆ The Orbicularis oculi muscle
The Orbicularis Oculi is a muscle surrounding the eye that helps in the tight closure of the eyelids. You can place your finger pulps along the upper and lower eyelids or the depressions under the eye sockets, using your thumb or index finger pulps to push and pull gently along the upper eyelid from the inside to the outside, and then along the lower eyelid from the outside to the inside.
◆ The levator labii superioris muscle
The levator labii superioris muscle is a three-part muscle that provides facial expression and dilation of the mouth. It courses alongside the lateral aspect of the nose, and its primary function is elevation of the upper lip. When giving a massage, you can move the muscle to the side of the nose and zygomatic region, using the thumb or the index finger and the middle finger pulps along the nasolabial groove or the corner of the mouth.
◆ The Zygomaticus major and zygomaticus minor muscles
The zygomaticus major is a muscle of facial expression that draws the mouth's angle superiorly and posteriorly to allow one to smile. The zygomaticus minor draws the upper lip backward, upward, and outward and is used in smiling. These muscles can be pushed, pulled, or kneaded along the muscle fibers from the side of the mouth corner to the zygoma.
◆ The Orbicularis Oris muscle
The orbicularis oris muscle is a complex of muscles in the lips that encircles the mouth. This muscle closes the mouth and puckers the lips when it contracts.
The Upper orbicularis oris muscle: use your thumb and index finger pulps donging a massage along the center of the mouth, and then massage the muscle along the middle groove back to the corner of the mouth.
The lower orbicularis oris muscle: use your thumb and index finger pulps doing a massage along the mouth to the center, and then to the corner of the mouth.
◆ The depressor labii inferioris muscle
The depressor labii inferioris (or quadratus labii inferioris) is a facial muscle that helps lower the bottom lip. You can use your thumb to push and pull gently below the corner of the mouth.
2. The Training Methods of Facial Muscle Rehabilitation
The facial function training is carried out in four parts: forehead, eye, nose, and mouth, 4 times per day, 5 minutes per time. Each action should be repeated 5 times.
◆ Forehead
① Try your best to frown. Apply force at the inner corner of the eyebrow.
② Lift the eyebrow vigorously. You can add force in the middle of the eyebrow to assist movement. Each action lasts 5 seconds.

◆ Eye
① Close your eyes firmly. You can use your fingers to help. Each action lasts 5 seconds.
② Close your eyes firmly and gently alternately. Each action lasts 5 seconds.

◆ Nose
① Try to enlarge the nostrils.
② Try to narrow your nostrils.
③ Wrinkle the nose extremely hard to form wrinkles at the root of the nose. You can use your fingers to help. Each action lasts 5 seconds.

◆ Mouth
① Press both sides of the mouth with your fingers. Stretch your lips forward and make a "U" sound.
② Press both sides of the mouth with your fingers. Pull back your lips and make an "I" sound.
Each action lasts 5 seconds.

③ Move the upper lip to reveal the upper gums. You can use your fingers to help.
④ Move your lower lip to expose the lower gums. You can use your fingers to help.
Each action lasts 5 seconds.

⑤ Hold something between your lips and try to move it.

3. The Key Points of Self-massage and Rehabilitation Training
During the training, the environment should be quiet.And you should keep your mind concentrated on it. Every training movement should be done to the maximum level you can reach. You should only exercise the muscles on the affected side. For these weak muscles, you can use your fingers to help them reach their normal positions. When the muscles can move themselves, you should be slightly antagonistic to enhance the muscles’ strength.
4. Self-massage and Rehabilitation Training Steps
The training should be started immediately after the facial paralysis, 4 times a day. The training time is 10:00 a.m., 1:30 p.m., 4:30 p.m. and 7:30 p.m. every day,5min / time. Each action is repeated 5 times, and each action lasts for 5 seconds. The nurse will make the training plan and guide patients to master the training methods according to the degree of the patients’ facial paralysis. After mastering the training methods, the patients can practice in the mirror by themselves. The family members can assist in patients’ self-training. The patients should be regularly reviewed, evaluated the recovery, modified the training program, and corrected the training methods.
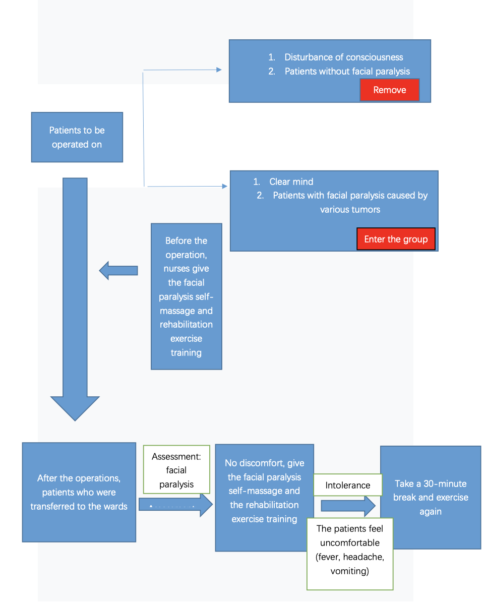
5. Self-massage and Rehabilitation Training Process

6. Facial Paresthesia Questionnaire
◆ Do you have weird skin sensations? (Symptoms such as numbness, coldness)
A. Asymptomatic
B. Mild: numbness caused by external objects
C. Moderate: obvious in daily life
D. Severe: affecting daily life, intolerable and feel manic/ anxiety/insomnia and other symptoms
◆ Are your eyes dry?
A. Asymptomatic
B. Mild: tolerable without drug treatment
C. Moderate: need drug intervention, and the symptoms can be relieved after intervention
D. Severe: ineffective after drug intervention
◆ Do you have tears?
A. Asymptomatic
B. Mild: 1-3 times a day
C. Moderate: 4-6 times a day
D. Severe: more than 7 times a day
◆ Do you have symptoms of incomplete eyelid closure?
A. Asymptomatic
B. Mild: most of the upper and lower eyelids can be closed, but there will be gaps in the middle
C. Moderate: between mild and severe
D. Severe: the upper and lower eyelids cannot be closed completely, and the upper eyelashes have turned to the position of eyebrows.
◆ Do you have trouble chewing? (Prolonged eating time, food residue in the mouth)
A. Asymptomatic
B. Mild: The eating time is prolonged but not more than twice the usual time, and the eating amount is normal; a small amount of food residues remain in the mouth
C. Moderate: The eating time is more than 1 times the usual time or the food intake is less than 2/3 of the usual. Moreover, there is a lump of food residue in the oral cavity.
D. Severe: eating time more than 2 times the usual time or eating less than 1/3 of the usual. A lot of food residue in the mouth.
◆ Do you have a symptom of salivation?
A. Asymptomatic
B. Mild: salivation during eating
C. Moderate: 4-6 times a day
D. Severe: more than 7 times a day
Any use of this site constitutes your agreement to the Terms and Conditions and Privacy Policy linked below.
A single copy of these materials may be reprinted for noncommercial personal use only. "China-INI," "chinaini.org" are trademarks of China International Neuroscience Institute.
© 2008-2021 China International Neuroscience Institute (China-INI). All rights reserved.